重离子所团队为FLASH效应首次提供基于细胞色素c的线粒体假说实验证据
日期:2025-11-04
来源:重离子物理研究所
近日,北京大学物理学院重离子物理研究所、核物理与核技术全国重点实验室颜学庆、杨根和黄森林团队合作,基于直流-超导射频光阴极电子枪实现了辐射剂量参数的大范围精准调节,观察到超高剂量率辐照调节细胞线粒体损伤及下游信号通路,为FLASH效应的线粒体假说提供了关键实验证据。相关成果以“超高剂量率辐照通过细胞色素c泄露调节线粒体DNA诱导的干扰素β分泌” (Ultrahigh Dose Rate Irradiation Regulates Mitochondrial DNA-induced Interferon-β Secretion via Cytochrome c Leakage) 为题,于2025年10月30日在线发表于中科院一区医学期刊MedComm。
超高剂量率放射治疗(FLASH-RT)是近十年放射肿瘤学领域的前沿技术,其物理特征是超高剂量率(> 40 Gy/s)与超短治疗时间(<1秒)。与递送剂量相同但是持续数分钟的传统放射治疗(<0.1 Gy/s)相比, FLASH-RT能够在维持同等肿瘤生长抑制效果的同时减少对正常组织的损伤(FLASH效应)。受辐照组织内的氧气含量与自由基反应被认为是影响FLASH效应的关键因素,而作为细胞内消耗氧气和产生自由基的主要细胞器,线粒体被认为在FLASH效应中扮演了重要角色,学界内也先后提出了多种线粒体假说以解释FLASH效应。
研究团队从2021年开始关注超高剂量率辐射对线粒体功能的影响(Front Cell Dev Biol, 2021, 9: 672929),并基于前期实验证据提出了超高剂量率可能通过线粒体调节细胞死亡方式的假说(NSR, 2024, 11(10): nwae350)。在这项工作中,黄森林团队的直流-超导射频光阴极电子枪为探索超高剂量率辐射生物学效应提供了理想的实验平台,其能够实现均匀且稳定的剂量递送和剂量参数的大范围调节。

图1 基于直流-超导射频光阴极电子枪的辐照平台设计
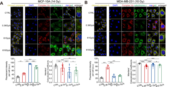
工作从人乳腺上皮细胞(MCF-10A)和三阴性人乳腺癌细胞(MDA-MB-231)的线粒体结构与功能为切入点,发现不同辐照剂量率能通过改变细胞色素c的泄露进而影响细胞凋亡倾向性:FLASH辐照后MCF-10A细胞内细胞色素c诱导的凋亡通路得到增强,而MDA-MB-231细胞的表现则刚好相反,且细胞色素c引起的caspase活化增强能够抑制胞质线粒体DNA所诱导的细胞干扰素β分泌,这个变化在生物正常组织中可能减弱炎症反应、成为贡献FLASH效应的重要生物过程。这项工作也将为FLASH-RT中有氧呼吸电子传递链和细胞代谢方面的系统研究带来启发。

呈现出不同的细胞色素c泄露与caspase活化强度
北京大学物理学院2020级博士研究生吕建锋为论文的第一作者,颜学庆教授、杨根副教授、黄森林副教授为共同通讯作者,并且得到诺贝尔物理奖获得者杰哈·阿尔贝特·穆鲁(Gérard Albert Mourou)教授的合作与大力支持。束流实验在博士研究生孙健涵、刘军韬的合作下完成,生物实验在博士研究生罗筠彬的合作下完成。上述研究工作得到国家自然科学基金,国家重点研发计划等的支持。
附件:



